车品世界专注汽车用品与后市场领域,提供车载配件深度评测、新能源车改装方案、北京本地汽配服务指南及行业数据洞察,为车主与从业者打造专业、实用的汽车用品决策平台。

关于我们

车品世界丨汽车用品评测_车载配件选购指南_新能源改装_养护知识
联系我们
车品评测

分红方案“每10股”错写“每股”,交行致歉

Mar 31, 2026
IDOPRESS

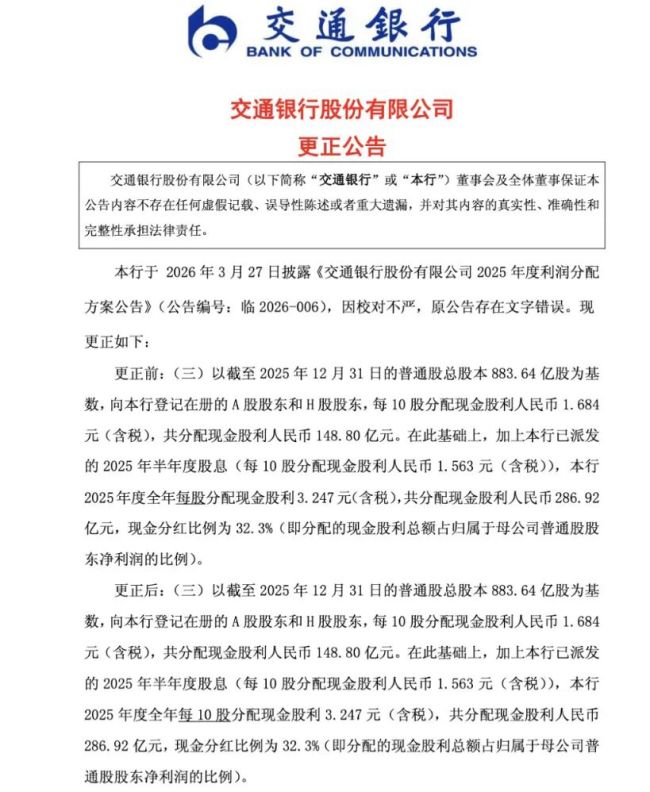
3月30日,交通银行就此前披露的“分红”情况,发布更正公告。

公告称,该行于3月27日披露《交通银行股份有限公司2025年度利润分配方案公告》(公告编号:临2026-006),因校对不严,原公告存在文字错误。

对比更正前后内容,交行在此前公告中将“本行2025年度全年每10股分配现金股利3.247元(含税)”误写成了“本行2025年度全年每股分配现金股利3.247元(含税)”,即把“每10股”误写成了“每股”。交行在公告中表示,本行对上述错误给投资者带来的不便深表歉意。本行将进一步加强信息披露编制与复核,确保信息披露质量。

从交通银行最新披露的业绩情况看,2025年末总资产达15.5万亿元,较上年末增长4.35%。全年实现营业收入、净利润2651亿元、956亿元,同比分别增长2.02%、2.18%。

(责任编辑:zx0600)